
INTRODUCTION
The CM6542 is the new generation ultra-low-power USB audio single chip designed especially for mobile USB-C headset, audio adapter or dock applications. It features cap-less/anti-pop headphone driver, combo-jack swap & jack-detection, Google buttons detection, embedded oscillator, flash, tri-color LED PWM driver, Digital EQ, DC-DC converter, etc., which can fulfill cost-effective, low-power, and versatile USB Type-C Audio accessories in a concise design for Android smartphones, tablets, New iPad Pro(2018), and PC. It also supports automatic power-down and active modes switch when the 3.5mm headset is unplugged or plugged-in to save the power consumption in USB-C audio adapter/dongle applications. Besides, it has Google headset 4-button in-line control detection and CTIA/OMTP typed headset/headphone auto switch. The integrated digital EQ and tri-color LED driver can bring more differentiation to the USB-C audio accessories. Up-to -96KHz/24bit codec support can facilitate Hi-Res Audio products.
PRODUCT BENEFITS
Supports complete power management including power-down, standby (idle), active modes
Supports auto power-down mode while 3.5mm headset is unplugged
Built-in high efficiency DC-DC converter to avoid power consumption of analog regulators
Low-power true Cap-less/zero-ground headphone driver with “Dynamic Power Saving” feature to adjust the power voltage according to the playback audio content dynamically
Current consumption (@USB5V) : 0A @ power-down; 12.7mA @standby; 19.1mA @active playback
Accepts single USB 5V or 3.3V power supply (3.3V can even lower the total power consumption)
PRODUCT FEATURES
USB Compliance
USB 2.0 full-speed compliant
USB Audio Class 1.0 compliant
USB Human Interface Device (HID) Class 1.1 compliant
Supports USB suspend/resume/reset functions
Supports control, interrupt, bulk, and isochronous data transfers
Architecture
Supports complete power management with auto power-down mode (no 3.5mm headset plug-in)
Ultra-low-power consumption design with internal DC-DC converter (@USB5V) : 0A @ power-down; 12.7mA @standby; 19.1mA @active playback
Accepts USB 5V or 3.3V power supply
Embedded 8051 MCU with internal 512KB flash
Embedded oscillator for Crystal-less design
True Cap-less/zero-ground headphone driver with patent applied anti-pop technology
Supports OMTP and CTIA 4-ring combo jack auto switch and jack detection
Supports 4 in-line Google buttons headset detection
Built-in 5-band parametric Equalizer for both playback and recording
Integrated Tri-Color LED PWM driver
2-ch DACs w/ 96dB SNR; 1-ch ADC 90dB SNR
Up to 96KHz/24bit Hi-Res playback or recording
Built-in S/PDIF transmitter
USB2.0 Full-Speed and USB Audio Device Class 1.0
Audio I/O
True cap-less/zero-ground stereo headphone driver with patent applied anti-pop technology for power on/off
Built-in charge pump for internal +/- power rails
Mono microphone input with linear/low-noise preamp gain control and mic bias
Supports different 4-pole headsets: CTIA/OMTP mic/ground auto switch
4-ring headset combo jack detection (plugging & unplugging)
Supports 4 in-line Google Android headset buttons detection (Play_Pause/Vol+/Vol-/VoiceCommand)
S/PDIF Out transmitter
Control Interfaces
Built-in Tri-color LED PWM Driver for fashionable shiny headset design
Master/Slave I2C control interface (100/400Kbps)
One high-speed 4-wire SPI mater / slave interface (150K to 12M bps)
Max. 12 GPIO pins can be configured via firmware programming (3.3V digital I/O pads with 5V tolerance)
USB HID button controls such as Vol+/Vol-/Play_Pause/Next/Previous/Playback Mute/etc. could be done via GPIO pins and FW programming
General
Industrial standard small footprint QFN-48 green package
Plug & Play on Windows® 7 / 10/ 11 and Mac® OS X that supports standard USB Audio Device Class 1.0 device driver
Windows® 10 / Windows® 11 Logo Certification
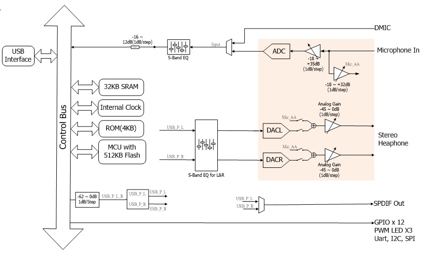
BLOCK DIAGRAM
