
INTRODUCTION
The CM6571 is a USB 2.0 audio chip with a built-in 8051 and DSP for a wide range of applications. With an internal 2-channel ADC/DAC, S/PDIF, it is perfectly suited to gaming headset, speaker phone, surround speaker or apple docking applications.
The CM6571 is USB audio class 1.0-compatible, boasting plug and play functionality without additional software on popular operating systems. The internal DAC/ADC and S/PDIF out interface supports 96K/88.2K/48K/44.1KHz sampling rates and 16/24-bit resolutions.
Furthermore, the DSP inside CM6571 support voice and audio process. Voice process includes Environment Noise Cancellation, Acoustic Echo Cancellation and Noise Reduction. Those are the functions to make better communication experience. Audio process includes Xear? surround headphone, sound expander, dynamic bass, audio brilliant, smart volume and parameter Equalizer.
PRODUCT FEATURES
USB Compliance
USB specification 2.0 full speed-compatible
USB audio device class 1.0-compliant
USB human interface device (HID) class 1.1-compliant
Supports USB suspend/resume/reset functions
Supports control/interrupt/bulk/isochronous data transfers
DSP Algorithm
Voice process
-Xear? Volear Environment Noise Cancellation (ENC) technology for dual omni-microphones
-Adjustable 20-40dB cancellation of environmental dynamic and stationary noises and other parameters
-Supports a mic auto-calibration mechanism, allowing dual-mic sensitivity and mismatching in production
-Allows a wide placement distance range between two microphones (8-14 cm recommended)
-Supports mic-in auto-gain control (AGC) for ADC recording quality when the ENC function is on
-Optional Acoustic Echo Cancellation (AEC) processing mode for speakerphones
-Optional mono-mic Noise Reduction (NR) processing mode for camcorder/voice recorders
-16-bit/16KHz high-fidelity voice processing
Audio process
-Xear? surround headphone
-Xear? sound expander
-Xear? Sonic
*Dynamic bass
*Audio brilliant
*Smart volume
*Parameter Equalizer
Audio Engine
Playback streams:
-Stereo DAC
*ample rates: 8K/11.025K/16K/22.05K/32K/44.1K/48K/88.2K/96K
*Supported bit lengths: 16 and 24-bit
*Gain Range is -62dB ~ 0dB, 1dB/step -I2S out interface
*sample rates: 8K/11.025K/16K/22.05K/32K/44.1K/48K/88.2K/96K
*Supported bit lengths: 16 and 24-bit
*Gain Range is -62dB ~ 0dB, 1dB/step -SPDIF out
*Sample rates: 44.1K/48K/88.2K/96K
*Supported bit lengths: 16 and 24-bit
Capture Streams:
-Stereo ADC
*Default sample rates: 8K/11.025K/16K/22.05K/32K/44.1K/48K/88.2K/96K
*Supported bit lengths: 16 and 24-bit -I2S data input
*Sample rates: 8K/11.025K/16K/22.05K/32K/44.1K/48K/88.2K/96K
*Supported bit lengths: 16 and 24-bit
*Gain Range is -62dB ~ 0dB, 1dB/step
Audio I/O
One I2S or left-justified serial audio output interface
One I2S or left-justified serial audio input interface
Two-channel microphone in
Two-channel digital microphone in
Two-channel line in
Two-channel line out
S/PDIF transmitter
Aux in
Integrated 8051 Microprocessor
Embedded 8051 microprocessor to handle comment/protocol transactions
Connects to an external EEPROM memory for firmware codes
HID interrupts can be implemented via firmware codes
Provides maximum HW configuration flexibility with firmware code upgrade
VID/PID/product strings can be customized via firmware code programming
Control Interface
Master I2C control interface for external audio devices or EEPROM access
Max. of 15 GPIO pins can be configured via firmware programming
GPIOs set to HID key, LED indicator and IR receiver configurations
General
HW EQ for both playback and record paths
Single 12MHz crystal input is required only (embedded PLL function)
Single 5V power supply (embedded 5V to 1.8V regulator for digital core, 5V to 3.3V regulator for digital IO, 5V to 3.5V regulator for analog codec)
3.3V digital I/O pads with 5V tolerance
Industry-standard VQFN-88 package (10x 10mm)
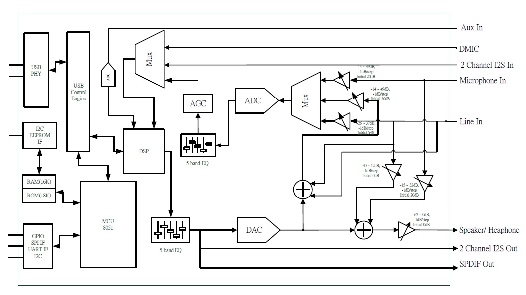
BLOCK DIAGRAM
